【歲末迎新狂歡購】優惠活動強力開跑!
親愛的教育先進、合作夥伴們:
您是否正在為下個階段的課程規劃感到苦惱? 或許您的學校裡已經採購了先進的 VR/AR 穿戴設備,但卻因為缺乏適合的教材內容,或受限於高技術門檻,只能看著它們塵封在櫃子角落而感到遺憾?
MAKAR 聽見了您的心聲。
我們深知,推動數位教育的關鍵不在於硬體的多寡,而在於能否「輕鬆產出內容」。MAKAR 致力於成為您踏入 XR 教學的敲門磚,我們從技術端幫您省略繁雜的程式門檻,讓您能將寶貴的時間與精力,專注於最核心的「課程規劃」與教學設計上。
在這個物價飛漲的時代,為了讓教育單位能無後顧之憂地推動科技教育,MAKAR 這次更要陪您一起省預算!
針對不同教學場域與需求,我們正式推出【歲末迎新狂歡購】優惠活動,自即日起至 2026 年 02 月 13 日(五)23:59 止,與您一起站在科技教育的最前線。
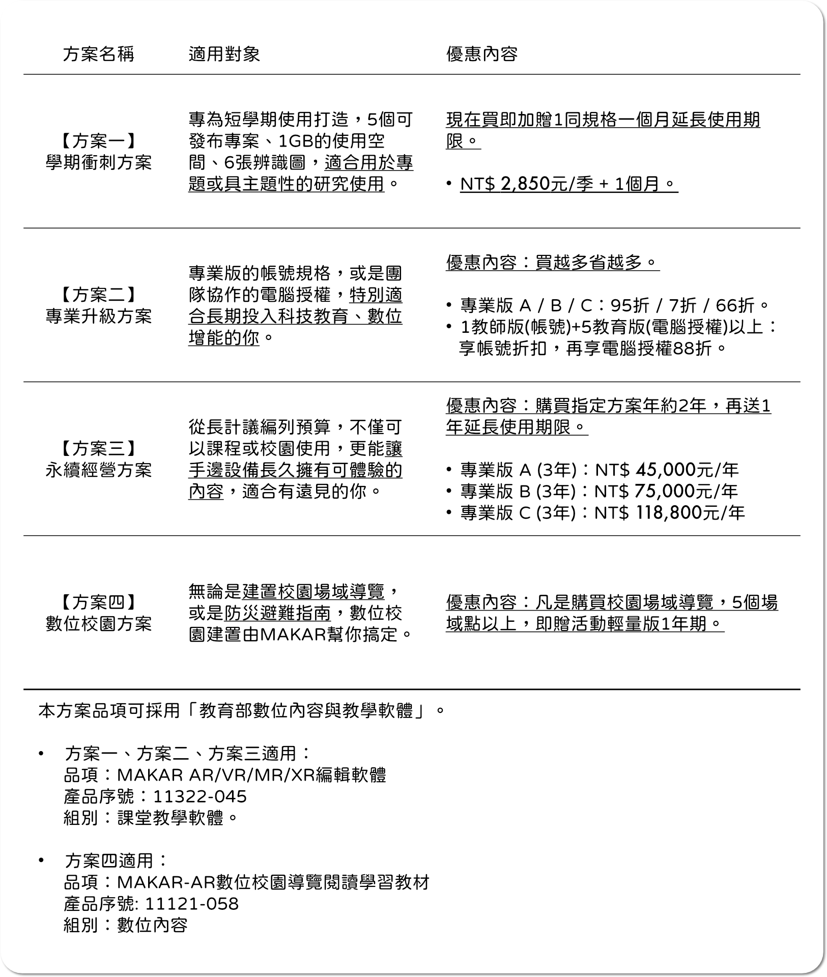
🎉【歲末迎新狂歡購】四大優惠方案說明
無論您是需要短期衝刺,還是長期的校園數位轉型規劃,我們都準備了對應的超值方案:
- 【方案一:學期衝刺方案】 專為短期課程或專題製作設計。凡購買一季 MAKAR 輕量版,即額外贈送 1 個月的使用時間,充分滿足您一整個學期的課業與教學需求。
- 【方案二:專業升級方案】 針對進階教學需求,凡購買指定專業方案,即享有專屬優惠折扣,讓您的創作工具更強大,負擔更輕盈。
- 【方案三:永續經營方案】 適合致力於長期推動 XR 教育的單位。凡購買任一年約方案,即享「買兩年送一年」的獨家回饋!鎖定三年使用權,讓教學計畫不中斷。
- 【方案四:數位校園方案】 打造智慧校園首選!由專人提供「一條龍」服務協助建置校園導覽系統,下單再加贈活動輕量版 1 年期帳號,讓師生立即上手體驗創作樂趣。
📅 活動資訊與聯繫方式
- 活動期間: 即日起至 2026 年 02 月 13 日 (五) 23:59 止。
- 申購方式: 請填寫線上申購表單 ,將有專人為您服務。或洽您熟悉的經銷單位(米菲多媒體、長峰資訊、勁園國際)。
- 如有任何疑問,歡迎透過以下管道與我們聯繫。
- 官方 LINE 帳號: https://lin.ee/K4ZFOXk
- Facebook 粉絲團: https://www.facebook.com/share/p/1BvfbCpbTQ/
- 電話: (02) 2383 - 1714
- 電子信箱:support@makar.tw
